Skip to main content

Expansion card: YM2151 Audio

·2 mins

This sound card is based around the Yamaha YM2151 8 channel FM synthesiser. It was used in some Yamaha synthesisers and systems such as the Sharp X68000 and many arcade games.

While this is a new board, it was based on a previous design. It was a board designed alongside the earlier revision of Y Ddraig, before switching to the current version in KiCAD.

There has been some changes between the previous and current designs. The layout of the board has been reduced to fit into a 100mm x 100mm design which has allowed me to make it a 4 layer board without incurring a large additional cost. The 4 layer board also allowed better layout of power planes which should help reduce noise on the analogue side.

Instead of using a fixed frequency crystal, I’m now using a LTC6903 programmable oscillator for the clock. While a fixed frequency oscillator would be fine for this, the change allows music from VGMRips player to work a bit more accurately as different systems use different clock speeds.

The previous version of the board was using a XC9536 CPLD for the logic decoding, but it was changed to an XC95144XL in this design to allow a bit more space to add the SPI interface for the clock generator.

Other than some issues with getting the SPI code working correctly on the CPLD and a couple of minor decoding issues, bringing up the board was a relatively painless process. Modifying the VGM music player I had written previously to set the clock frequency was easy enough and it run without any issue.

A small video of a couple of songs playing. Playback speed isn’t 100% accurate on these as I still need to implement a proper timer on the player, but it’s close enough for most things.

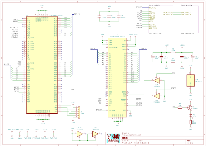
Schematics for the YM2151 card.

YM2151 Schematic