Skip to main content

New PCB for Y Ddraig

·2 mins

One of the things that I have been working on is a new circuit board design for Y Ddraig. Superficially the board design is much like the previous revision. While there has been a couple of small tweaks and some minor bug fixes, the board is largely unchained.

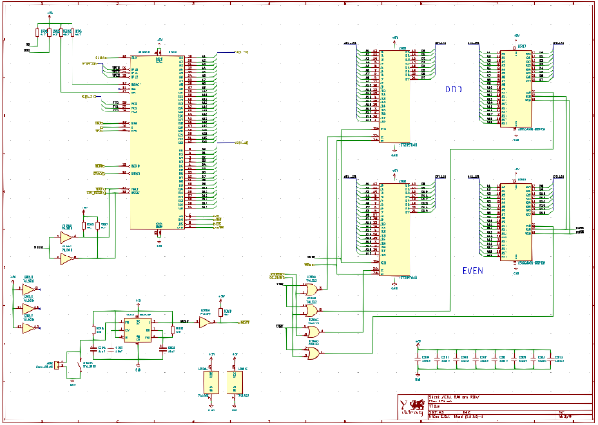
Y Ddraig new schematic

The main reason for the redesign of the PCB was not for adding features, but to migrate CAD packages. All previous designs have been done in the commercial design software Proteus. I chose Proteus as it’s the CAD package we use in work, but while it’s good, the cost is a barrier to entry on sharing designs. I’ve always wanted Y Ddraig to be an open project and while it’s easy to share schematics and gerber files, it’s nicer to have the full set of design files available.

With this in mind, I started to design a new PCB for Y Ddraig in KiCAD. KiCAD seems to be the package of choice for open design. Having never used KiCAD before, transferring the design for Y Ddraig was probably not the wisest pick for a first project, but through the challenge involved, it was worthwhile and probably forced me to learn a lot more than I would have on a very simple project.

Not content to just work on ONE major project in KiCAD while learning, in addition to the main PCB for Y Ddraig, I also started to work on some of the expansion cards. I had done a couple of them previously in Proteus but in my enthusiasm for designing in KiCAD may have got out of hand. I’ve currently designed 8 (working on 9) before getting a single working board.

Several weeks ago, I placed a large order on JLCPCB for the main board and 7 of the expansion boards. I received the boards and have now built up the new board for Y Ddraig, which has been fully tested and is running fine. There were 2 minor faults in the design that I should have caught, but these were easily to fix. I don’t think that’s bad for my first KiCAD project.

Y Ddraig new PCB

The design files are avilable from my Github repo. Working on building up and testing the additional boards now.